GIT, GitFlow and Continuous Integration for Dummies
It doesn't hurt to understand how developers work

It doesn't hurt to understand how developers work
Cet article est également disponible en français.
When developers are finished “coding”, what happens to their code? How do they keep all this code sorted? I intend to explain it in this article, using only a minimum amount of tech words.
Why should I care?
If you’re asking, I’m guessing that you’re not simply interested in understanding how your team works.
Okay then, here comes two more reasons why you definitely should care.
First of all, probably the most important reason is because it will give you the opportunity to shine during cocktail parties. And as we know all, that’s what really matters!
And second, because how developers are working is directly putting some constraints on business delivery. Understand it will help you realize that they are not just some immature divas trying to assess some power over the business. No, there is actually hard stuff in there and they are already doing their best.
The World of the Developer — Definitions
We’ll explain the following terms and names:
Version control
GIT
Branches
Merge
Branching model
GitFlow
Integration
Continuous Integration
Version control
Developer works. The result is code. This code is shared and stored safely is some tool. We call this kind of tool version control because it not only stores safely the code, and allows the developers to share the code and collaborate together as a team on the same code, but also versions the code. That means that every time a developer adds some code, it does not replace the previous version but adds a change in the history instead. That way, developers are allowed to mess up and can revert to a previous version easily. They can also investigate issues and understand what happened in the code by looking at the history.
In some form or another, you've used this concept in many collaborative tools outside of the developer world. Google Docs, Slides and Sheets have this concept of history: you can review the past changes and revert to a previous version. The same goes with Wikipedia and other Wiki software, and like the developers’ tools you can add some comments to help other users to get a sense out of the history. As a matter of fact, Wikipedia contributors are urged to take the time to write such a comment to help control bad edits.
GIT
And GIT, well, is an example of version control software. There are many version control softwares available, but most people agree to say that it is the best version control out there for many great reasons. So today most teams are using GIT.
Branches
Now comparing developer-grade version control with what are doing Google Docs and Wikipedia has some limits. When you use these customer-grade tools, there is only one truth at any given time. There is a complete history that led to this truth, but in the end there is only one current version. And whenever you edit it, you edit this last and current version.
What are doing the developers can be much more complex than what you are doing in Google Docs or Wikipedia. Here are some examples:
There is several versions of the software simultaneously in production
Bug-fixes must be delivered on a previous version
Big features takes a lot of time and cannot be added directly to the last, current version
Validating new software versions takes time, cannot block the development of new software features but cannot be added yet to the version in production
And so on…
Basically, what we are talking about is called branches in the version control terminology. One of these branches have a special meaning and represents what is in production, what is the last, current version. In GIT, it is often (though not always) called the master branch.
When developers are creating a new feature, they do not work on this branch directly; they create a new branch starting from this one and that way they are able to work freely and independently on this branch. When the work is done, it is merged back into the main branch.
And it goes the same for the other examples I gave. Fixing a bug on a previous version of the software… Yes, that’s branches. Having features in validation before going to production… Yes, more branches.
Creating and merging branches is truly part of the developer’s routine. That’s simply how they do their job.
Merge
Now I have introduced the term merge in the previous section. Well, that’s when things become tricky 😅

Merging branches is not always easy; you have two versions, which one should you take? There is no easy answer, and often you’ll have to take changes from both branches. And maybe the changes of one branch impacts code that only exists on the other branch: when the branch added code that relies on old code that has been changed in the other branch. So really this is something that is not always straightforward.
By the way, one of the reasons why people are saying that GIT is so great, is precisely because it makes merging easier.
Branching Model
So merging can be tricky. But the kind of merge the team faces depends on when branches are created and on how they are managed. So the team usually agrees to follow some kind of branching and merging policy: this policy is called a branching model.
GitFlow
GitFlow is such a branching model. What makes it standing out of the crowd is that it have been widely shared and thoroughly documented by the community. GitFlow is also popular because it is very easy to understand for GIT new-comers: GitFlow matches how most people used other version control softwares.
Today, I believe that the biggest advantage of GitFlow is that it is widely used: it is a way to standardize the version control practices between teams and companies, and to speed up the on-boarding of new developers.
Your team uses GitFlow, you hire somebody, he knows GitFlow, he can contribute to the project from day 1.
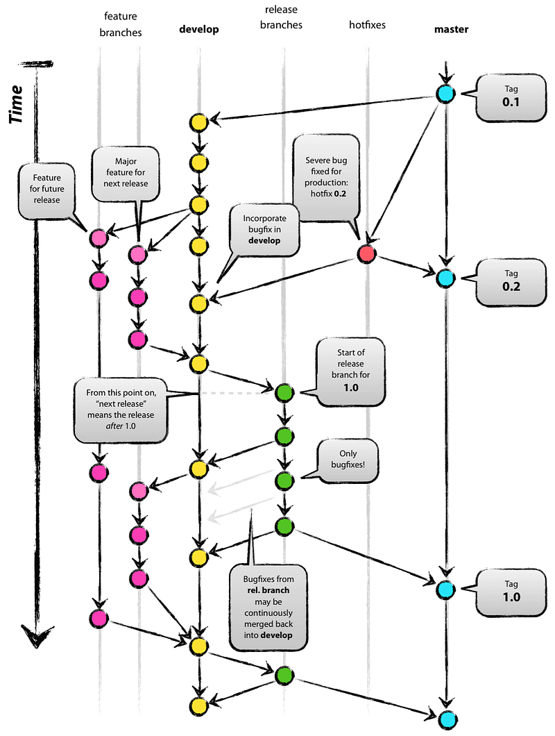
To sum up GitFlow:
master represents what’s in production
Features and fixes are worked on their own branch
The features and fixes branches are not directly merged into master when the work is done; it is merged into a branch called develop
develop is thus some buffer between “dev done” and “in production”; release branches are made from develop and merged into master
Release branches can thus be tested and validated at length in staging environment
Integration
As I have explained it, merging a branch can be tricky. There can be hard to predict interactions between the different pieces of code.
Unsurprisingly, developers solves this problem by testing the resulting software. If nothing is broken, we’re good!
This whole process is called integration: we are integrating two versions of software together by merging their code and by checking (testing) that everything is right.
Continuous Integration
Obviously, testing the software by hand takes a lot of time, is prone to human error (not even to speak of human boring-ness 😒), and on average slows down the whole process.
Enter the idea of continuous integration, where tests are automated and run by another software. Maybe the most known continuous integration software is Jenkins (yet another buzzword you can use in cocktail parties with your dev team!).
The GitFlow branching model is a great fit for continuous integration. The whole idea is to make sure that whenever a feature branch is merged into develop, the continuous integration checks that everything is right on this main branch. This check is done regularly. Depending on the context of the project and on the maturity of the team, this check may be done only once a day, or on the contrary every time any developer makes any single change 😵
(tip: the shorter the feedback, the better)
What’s your take on it?
Getting version control, branching model and continuous integration right is not easy but of paramount importance.
Developers must spend a vast amount of time on these subjects. They should agree on how they do it and work the same way as a team. They should challenge their way of doing regularly and seek for better ways. They should setup or create all the tools they need to do their job well.
And when they do, the net result is better time to market! 🤑
Helpful?
If you find this article useful, please clap 👏 and share it! Don’t forget that it is your love 💓 that makes me putting my heart and soul into writing.
And follow me to be notified of my next articles!
Thank you 😄



